The Invisible Committee is the most provocative and contested voice to emerge from the European radical left since the Situationist International. Born from the French-Italian philosophical journal Tiqqun (1999–2001), this anonymous collective has produced a body of work that fuses Guy Debord’s critique of the spectacle with Foucauldian biopolitics, Giorgio Agamben’s ontology, and an original theory of cybernetic governance — all deployed in service of a revolutionary politics organized around the commune, the blockade, and what they call “destituent power.” Their trajectory from dense philosophical zine to internationally notorious manifesto-writers — catalyzed by the spectacular failure of the French state’s terrorism prosecution of the Tarnac Nine — has made them essential reading across anarchist bookshops, university seminars, and even Fox News segments. What follows is a comprehensive analysis of their origins, theoretical framework, cultural impact, and the fierce debates their work has generated.

From Kabbalistic repair to rural commune
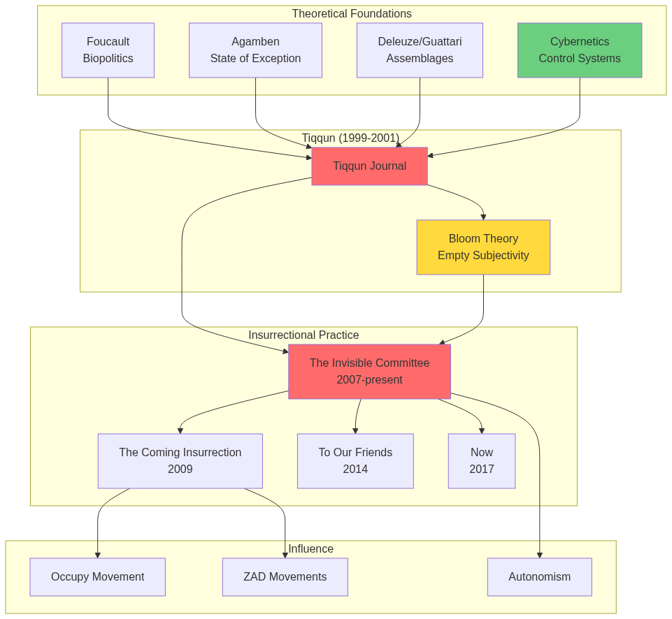
The journal Tiqqun appeared in February 1999, its name drawn from the Kabbalistic concept of tikkun olam — the healing or repair of the world. The editorial board of the first issue listed Julien Coupat, Julien Boudart, Fulvia Carnevale, Junius Frey, Joël Gayraud, Stephan Hottner, and Rémy Ricordeau, most of them educated at elite French institutions. The second issue, published in October 2001, dropped the masthead entirely. The collective dissolved in Venice shortly after September 11, 2001, fracturing into two trajectories: one faction moved to the French countryside, eventually coalescing into what would become The Invisible Committee; another founded the art collective Claire Fontaine.
The two journal issues produced an extraordinary density of theoretical material. Issue 1 (1999) introduced the “Theory of Bloom” — named after Joyce’s Leopold Bloom, a figure for the modern subject rendered infinitely replaceable, depersonalized yet hyperindividuated, surviving through passive withdrawal rather than active resistance. Alongside it came “Preliminary Materials for a Theory of the Young-Girl,” which cast the Young-Girl not as a gendered category but as consumer capitalism’s “total product and model citizen” — a subject defined by perpetual availability, commodified self-presentation, and the adoption of consumerist templates as authentic personality. Issue 2 (2001) was more ambitious: “Introduction to Civil War” reframed civil war as an ontological condition rather than a political catastrophe, arguing that the modern state exists precisely to neutralize this permanent possibility of conflict between incompatible “forms of life.” “The Cybernetic Hypothesis” traced the emergence of cybernetics as a mode of governance that had superseded classical liberalism. “This Is Not a Program” declared that the revolutionary front line “no longer cuts through the middle of society; it now runs through the middle of each of us.”
The intellectual milieu from which Tiqqun emerged was a dense intersection of post-Situationist thought, Italian autonomism, Foucauldian biopower theory, and — perhaps most decisively — Giorgio Agamben’s philosophy of bare life, the state of exception, and forms-of-life. Agamben contributed directly to the journal and later publicly defended Coupat after his arrest, writing an editorial in Libération titled “Terrorism or Tragicomedy.” The collective also drew deeply on Deleuze and Guattari’s concepts of lines of flight and war machines, Walter Benjamin’s messianic politics, and the entire tradition of the French ultra-left running through council communism and the Situationist International.
After the journal’s dissolution, the Tarnac faction purchased farmland at Le Goutailloux in the Corrèze department — a region with deep traditions of rural communism and French Resistance history. There, a group of 20–35 people established what they would later theorize as a commune: they restored a farm, took over the village’s last general store when its proprietors retired, ran a cooperative grocery and bar, screened films, delivered groceries to elderly residents in surrounding hamlets, and enrolled enough children to save the local school from closure. As they wrote: “If we have settled in Tarnac, it is of course for the old traditions of resistance to central authority, working-class mutual assistance and rural communism that survive there.” The commune was not a retreat but a laboratory for the “forms of life” they theorized — a direct enactment of the proposition that revolution consists in building autonomous worlds rather than seizing state power.
The key texts and their evolution
The Coming Insurrection (L’insurrection qui vient, 2007), published by Éditions La Fabrique and later translated into English by Semiotext(e), became the work that brought the collective to international attention. Written in the wake of the 2005 banlieue riots, it diagnosed modern civilization through “seven circles of alienation” — self, social relations, work, the urban, the economy, the environment, the state — before prescribing revolutionary action: form communes, block the economy, block the police, depose authorities at a local level. Its opening declaration — “The catastrophe is not coming, it is here” — and its closing imperative — “All power to the communes!” — established a prophetic register that proved irresistible to a generation facing precarity, environmental collapse, and political exhaustion.
To Our Friends (À nos amis, 2014) marked a significant shift from prophecy to strategic reflection. Written in the aftermath of the Arab Spring, Occupy, Gezi Park, and the Greek December 2008, it acknowledged that “insurrections have come” but “failed to become revolutions.” Its most original contribution was the thesis that “power is logistic” — that real power resides not in institutions but in infrastructure, supply chains, and flows. Its chapter “Fuck Off, Google” mounted a critique of digital surveillance as cybernetic governance. The text explicitly contested Marx’s labor theory of value, broke with dialectical methodology, and analyzed the commune as a form appearing spontaneously from Tahrir Square to Oakland.
Now (Maintenant, 2017) introduced the concept of “destituent power” as the book’s central theoretical innovation, drawing on Agamben and Benjamin to propose an alternative to both constituent power (Negri’s framework of seizing and reconstituting institutions) and mere opposition. Destituent power does not attack institutions frontally but empties them of substance, steps aside, and watches them expire. The text opened with devastating precision: “All the reasons for making a revolution are there… but it’s not reasons that make revolutions, it’s bodies. And the bodies are in front of screens.” It redefined communism as “the real movement that destitutes the existing state of things” — a process, not a finality.
The overall trajectory moves from philosophical ontology (Tiqqun: what is the nature of contemporary power?) through prophetic manifesto (Coming Insurrection: act now) to strategic retrospection (To Our Friends: why did insurrections fail?) to destituent synthesis (Now: a mature theory combining withdrawal and engagement that avoids reproducing power).
The Tarnac Nine and the collapse of France’s anti-terrorism theater
On the night of November 7–8, 2008, horseshoe-shaped iron bars were placed on TGV overhead power cables at locations across France, disrupting approximately 160 trains. Coupat and his partner, archaeologist Yildune Lévy, had been under surveillance; they were driving near Dhuisy that night. On November 11 — Armistice Day — roughly 150 armed officers sealed off 700 hectares around Tarnac, raiding the farm. Twenty people were arrested; nine were held and charged with “criminal association for the purposes of terrorist activity.” Interior Minister Michèle Alliot-Marie declared victory over an “anarcho-autonomist cell.” Anti-terrorist judge Thierry Fragnoli claimed the group had been on the verge of committing murder.
The case disintegrated spectacularly. The key surveillance document (D104) contained street name errors matching Google Maps software, described covering 26 kilometers in under ten minutes on rural roads (implying 159 km/h), and showed an officer simultaneously present at the surveillance location and at intelligence headquarters in Paris. A witness who claimed to have heard Coupat call for armed insurrection later confessed on French television that he invented the claim under police pressure. An SNCF maintenance technician testified the sabotage method “could not in any way have caused an accident resulting in bodily harm.” A German environmentalist group claimed responsibility for nearly identical sabotage on German railway lines the following day — a clue investigators ignored. British undercover police officer Mark Kennedy, later exposed as a spy on UK environmentalists, had reportedly infiltrated the group and provided intelligence that initiated the investigation.
The political context was unmistakable. Nicolas Sarkozy had won the presidency in 2007 promising to “liquidate once and for all” the antiauthoritarian legacy of 1968. He had just merged domestic intelligence agencies into the DCRI, and the Tarnac case became its inaugural showcase. The prosecution relied heavily on The Coming Insurrection itself as evidence of terrorist intent — treating a published book as a criminal plan. The intellectual response was swift: Agamben, Alain Badiou, Jacques Rancière, Judith Butler, and Slavoj Žižek all signed petitions or wrote editorials denouncing the prosecution. Solidarity committees formed across France. Tarnac villagers broadly supported the accused.
On April 12, 2018, ten years after the arrests, Judge Corinne Goetzmann acquitted all defendants of sabotage, rioting, and conspiracy. She declared: “The hearing has made it possible to understand that the label of ‘Tarnac group’ was a fiction.” Only minor convictions resulted: Coupat and Lévy for refusing DNA samples (no sentence imposed). Coupat’s lawyer called it “a humiliation for the antiterrorist services of the time.”
Heirs to the spectacle: what Tiqqun takes and leaves from the Situationists
Tiqqun explicitly regarded itself as the successor to the Situationist International. Adam Morris, writing in the Los Angeles Review of Books, noted the group “adopted Debord’s stylistic posture: a beguilingly hip but self-aware prose that is by turns incisive and poetic.” The intellectual historian Atholl Hopkins described them as “situated in a longer subversive and creative lineage as a héritier situationniste.” The debts are real: the concept of the spectacle as the colonization of everyday life by commodity relations, the practice of détournement (the subversive repurposing of cultural material — exemplified in the Young-Girl text’s constellation of quotes from women’s magazines, philosophy, and advertising turned against themselves), the aphoristic manifesto style, anonymous collective authorship, and a totalizing critique of capitalist civilization.
But the departures are equally significant. Where Debord analyzed domination primarily through spectacular mediation — commodity relations expressed as images — Tiqqun introduced a tripartite framework: Empire = Spectacle + Biopower + Cybernetics. This fusion drew Foucault’s analysis of population management and Tiqqun’s own cybernetic critique into conversation with the spectacle, producing a more comprehensive map of contemporary power than the SI could offer. The cybernetic dimension — governance through feedback loops, information extraction, and systemic self-regulation — addressed a mode of control the 1960s Situationists could not have anticipated.
The divergence in revolutionary subjectivity is equally fundamental. The SI retained a broadly Marxist notion of the proletariat as revolutionary agent, even if radically expanded; Debord ultimately pointed toward workers’ councils. Tiqqun emphatically rejects class-based revolutionary subjectivity, proposing instead the “Imaginary Party” — not a class or a multitude but pure negation, “the fact that the represented always exceeds its representation.” They dismiss Hardt and Negri’s concept of the multitude as a “theoretical con game.” Where the SI was heterodox Marxist, Tiqqun is post-Marxist, drawing equally on Heidegger, Agamben, Foucault, Carl Schmitt, and Jewish mysticism. Their very name invokes Kabbalistic repair rather than dialectical materialism.
The SI’s interest in psychogeography and playful urban exploration finds a partial echo in The Coming Insurrection’s critique of the metropolis as a space of alienation and control — “We don’t want to occupy the territory, we want to be the territory” — but Tiqqun’s approach is less ludic than strategic, focused on making territory “unreadable, opaque to all authority.” Where the SI sought to construct “situations,” Tiqqun advocates zones of offensive opacity, communes, and destituent withdrawal. The shared DNA is visible in the totalizing ambition, the provocative style, the hostility to recuperation, and the commitment to anonymous practice. But Tiqqun has effectively absorbed the spectacle into a larger analytical apparatus and replaced council communism with communal secession.
Cybernetics as the grammar of contemporary governance
“The Cybernetic Hypothesis,” published in Tiqqun 2 in 2001 and republished in English by Semiotext(e) in 2020, is arguably the collective’s most enduring theoretical contribution. Its central claim is stark: cybernetics has replaced liberalism as the dominant paradigm of governance. Where the “liberal hypothesis” — derived from Mandeville’s Fable of the Bees and Adam Smith’s invisible hand — proposed that individual self-interest would produce social order, the cybernetic hypothesis “proposes to conceive biological, physical, and social behaviors as something integrally programmed and re-programmable,” with each individual behavior “piloted, in the last analysis, by the need for the survival of a ‘system’ that makes it possible.”
The essay traces a meticulous genealogy. It begins with Norbert Wiener’s wartime work developing a “Predictor” machine to anticipate enemy aircraft positions — the moment when the problem of uncertainty was recast as an information problem solvable through feedback loops. It connects Wiener to John von Neumann (“the modern computer and the atomic bomb were born together”), Claude Shannon’s information theory, and the Macy Conferences that synthesized these insights into a general science of control and communication. It then follows cybernetics from its military-scientific origins through its transformation into a political rationality: Karl Deutsch’s The Nerves of Government (1953) reconceived governing as “a rational coordination of the flows of information and decisions that circulate through the social body.” The essay argues that cybernetics extracted itself from the laboratory to become “a new general rationality of government” only after encountering the political crises of the 1960s–70s, when it offered technocratic solutions to “the becoming-ungovernable of the world.”
The essay’s most original move is connecting cybernetics to neoliberalism through Hayek’s reconceptualization of the market not as an optimizer of wealth distribution but as an information-processing mechanism — “the optimal market allocation of information — and no longer that of wealth — in society.” Capitalism becomes “unquestionable, insofar as it is presented as a simple means — the best possible means — of producing social self-regulation.” Negative feedback — the mechanism by which systems detect deviations from equilibrium and apply corrective force — becomes the primary technology of social control, operating through everything from market pricing to performance metrics to algorithmic content moderation. The demand for transparency and traceability, even in progressive democratic forms, serves “the desire for a general expropriation by the cybernetic system of all the information contained in its parts.”
Written in 2001, the essay’s prescience is remarkable. Its analysis of “the continuous extortion of information” and “data capture devices” constructing “a decentralized real-time gridding system” anticipates Shoshana Zuboff’s concept of surveillance capitalism by more than a decade. Jackie Wang has cited the essay in her work on predictive policing, describing how algorithmic technologies “speed up the cycle of feedback, feeding the system again and again.” The essay’s framework illuminates smart cities, platform capitalism, contact-tracing apps, and AI governance with uncomfortable clarity.
Where the hypothesis falls short
Scholarly reception has been substantial but mixed. Alexander Galloway (NYU) published a major engagement in differences: A Journal of Feminist Cultural Studies, treating the cybernetic hypothesis as a framework for understanding how digital technology restructures scholarly practice. Lander Govaerts, reviewing the Semiotext(e) edition in Surveillance & Society, praised the concept of “cybernetic capitalism” as a potentially more precise term than “neoliberalism” but identified significant weaknesses: Tiqqun’s theorization of resistance through “zones of opacity” remains underdeveloped, and their collapse of neoliberalism into cybernetics “risks losing the conceptualised differences between neoliberalism as a logic of capital accumulation and as a governmentality.”
Eden Medina’s Cybernetic Revolutionaries — her study of Chile’s Project Cybersyn under Allende — complicates Tiqqun’s narrative by demonstrating cybernetics deployed for socialist purposes, suggesting it is not inherently a tool of capitalist domination. Philip Mirowski’s institutional histories of how cybernetics transformed economics provide far greater empirical specificity than Tiqqun’s philosophical approach. Fred Turner’s From Counterculture to Cyberculture supplies the cultural history that Tiqqun largely omits. The essay’s resistance strategies — “fog,” “panic,” “slowness,” becoming “haze” that cannot be processed as information — remain evocative but abstract, offering little concrete guidance for confronting algorithmic governance systems that have grown vastly more sophisticated since 2001.
Punk houses, squats, and the ZAD: how the texts traveled
The Invisible Committee’s work did not circulate through academic channels alone. It traveled through precisely the radical infrastructure it theorized: anarchist bookshops, infoshops, squats, and DIY distribution networks. Semiotext(e) — which had been responsible for introducing Italian and French autonomist theory to American audiences since the 1980s — published the English translations. Last Word Press in Olympia, Washington produced a separate edition. The Anarchist Library hosts free digital copies of all texts. The books were discussed extensively on anarchistnews.org, It’s Going Down, and libcom.org.
The relationship with CrimethInc — the North American anarchist publishing collective that emerged from the hardcore punk zine Inside Front — is particularly illuminating. CrimethInc explicitly drew the parallel: “In 2007, the Invisible Committee’s L’insurrection qui vient took the French radical milieu by storm much as Days of War, Nights of Love had taken the North American milieu.” Both emerged from overlapping subcultures in the late 1990s — CrimethInc from anarcho-punk, Tiqqun from the Parisian squatting scene. CrimethInc published a major analysis of the Tarnac affair, devoted an episode of its podcast The Ex-Worker to communization theory featuring IC’s writings, and produced extensive coverage of the ZAD. The black bloc tactic itself, which emerged from the German Autonomen movement in the 1980s — a movement IC explicitly claims as ancestral — created a natural pipeline between punk subculture and insurrectionary politics.
The IC was literally born in the Parisian squatting scene before migrating to rural Tarnac. Their concept of the commune draws directly from squatter praxis. The anonymous tract Call (2004) explicitly references “the collective canteens of the German Autonomen,” “the tree houses and art of sabotage of the British neo-luddites,” and “the mass self-reductions of the Italian autonomists” — synthesizing the entire European autonomous tradition into a single theoretical framework. Spencer Beswick’s essay “Living Communism” for the Institute for Anarchist Studies systematically compares the Autonomen’s squatted infrastructure in West Berlin with IC’s theoretical framework, arguing both “theorize and act upon a new conception of communism as a collective practice of living the ‘good life’ in revolutionary struggle.”
The ZAD as theory made territorial
The ZAD (Zone à Défendre) at Notre-Dame-des-Landes — a 1,650-hectare area near Nantes occupied for over a decade to resist airport construction — became the most visible enactment of IC’s ideas. The term itself is a détournement: “zone d’aménagement différé” (deferred development area) repurposed as “zone à défendre” (zone to defend). By 2017, approximately 70 self-organized projects operated there, including vegetable plots, a bakery, a brewery, a pirate radio station, and a newspaper collective. Within the ZAD, the “Appélistes” — followers of IC’s Call and related texts — constituted an identifiable tendency.
IC wrote extensively about the ZAD in Now: “The ZAD of Notre-Dame-des-Landes illustrates what the process of fragmentation of the territory can signify. For a territorial state as ancient as the French state, that a portion of ground is torn away from national continuum and brought into secession on a lasting basis, amply proves that the continuum no longer exists as it did in the past.” The ZAD embodied several IC concepts simultaneously: the commune as a form of collective life, the creation of liberated territory outside state control, the construction of alternative infrastructure as “forms of life,” and the strategy of blockage rather than institutional seizure. When Macron cancelled the airport in January 2018 but then sent 2,500 gendarmes to evict occupants that April, the contradiction between IC’s “destituent” approach and the practical question of how to defend territory became painfully concrete.
The texts’ appeal to younger generations rests on several factors beyond subcultural circulation. The “seven circles of alienation” map directly onto the lived experience of precarious youth facing unemployment, housing crises, and ecological collapse. The rejection of institutional politics resonates with those who view electoral channels as exhausted. The prophetic urgency — “To go on waiting is madness” — speaks to a generation that, as Now puts it, finds its bodies “in front of screens.” And the aphoristic style lends itself to viral circulation: phrases like “We are not depressed; we’re on strike” and “Revolutionary movements do not spread by contamination but by resonance” became widely shared across radical networks. Glenn Beck’s Fox News denunciation — calling the book “quite possibly the most evil thing I’ve ever read” while urging viewers to buy it — paradoxically amplified this reach enormously.
Under fire from every direction: the critical reception
Few contemporary radical texts have been as thoroughly contested from as many directions as the Invisible Committee’s work.
From the Marxist left, the charges are methodological. Ross Wolfe, writing in Mediations (the journal of the Marxist Literary Group), challenged IC’s dismissal of the labor theory of value as “fallacious,” arguing that Marx already includes transport and circulation costs within the sphere of production and that “the dynamic of constant and variable value is still the basis of capital’s organic composition; only the ratio has changed.” Wolfe also identified “unmistakably Heideggerian residues” in IC’s language of dwelling and inhabiting — a charge echoed by Alberto Toscano (Goldsmiths), whose multiple engagements represent perhaps the most sustained scholarly critique. In his 2015 review of To Our Friends for Mute, Toscano identified IC’s “romantic anti-capitalism” and “vitalism,” warning of an “ontalgia” — a nostalgic attachment to ontological authenticity that risks political quietism. McKenzie Wark, in “No-Futurism” (Public Seminar, 2015), pressed a different angle: IC demands technical knowledge to manage infrastructure but dismisses quantitative knowledge — “There’s a climate crisis — although given the refusal of quantitative knowledge I do not know how the Invisible Committee think they know that.”
The feminist critique has centered on the Young-Girl text. Moira Weigel and Mal Ahern’s influential essay “Further Materials Toward a Theory of the Man-Child” (The New Inquiry, 2013) argued that Tiqqun’s “rhetorical strategy is to remain undecidable: Its self-ironizing speaker refuses to settle the question of whether the book is in fact sexist or just impersonating someone sexist.” Nina Power’s review in Radical Philosophy noted the text “both parodies and mirrors” misogyny, observing the tension between the claim that the Young-Girl is not gendered and the way the book increasingly maps its claims “onto real, if vague, images of particular kinds of bodies.” Heather Warren-Crow and Andrea Jonsson published a full academic monograph, Young-Girls in Echoland: Theorizing Tiqqun (University of Minnesota Press, 2021), arguing that engaging with the text requires “fucking up” its misogyny and remixing it into feminist echoes that expose rather than endorse gender hierarchies.
From within anarchism, the Anarchist Federation’s “Ungrateful Hyenas” critique charged that IC exhibits “a certain vagueness, well concealed by a dry and authoritative style” and that “to make its point, the Committee does not need analyses. It prefers statements.” They identified a practical contradiction: “It is no longer sabotage or the small business, but sabotage and the small business. Planting potatoes by day and knocking down pylons by night.” IC’s call to “abolish general assemblies” and their anti-democratic stance drew pushback from anarchists committed to direct democracy and horizontal organizing. Some critics considered IC “not anarchist” but neo-Blanquist — a conspiratorial vanguardism dressed in libertarian language.
Within communization theory, IC represents one of three distinct currents alongside Théorie Communiste/Endnotes (which historicize communization as possible only under conditions of real subsumption) and the Dauvé/Troploin tendency. The fundamental tension: TC and Endnotes critique IC’s version as prefigurative lifestylism rather than genuine communization. For TC, communization is not a set of practices to be enacted within capitalism but the content of a future revolutionary rupture. The commune at Tarnac, the ZAD, the affinity group — these are, from this perspective, merely alternative lifestyles rather than revolutionary acts.
The Heidegger problem recurs across multiple critiques. Both Wark and Toscano identify a friend/enemy distinction reminiscent of Carl Schmitt and an authenticity discourse traceable to Heidegger’s critique of technological modernity. Andrew Ryder, writing in Salvage, defends IC against the charge of crypto-fascism, arguing they are “much closer to a tendency of French left-wing thought that emerged in the 1930s” through Kojève’s Hegel reading. But the concern persists: IC’s romantic anti-capitalism, its valorization of “dwelling” and “forms of life,” its hostility to quantification and abstraction, and its invocation of premodern communal bonds all echo intellectual traditions with deeply ambiguous political valences.
Conclusion: the commune against the algorithm
The Invisible Committee’s work matters not because it resolves the contradictions its critics identify — it manifestly does not — but because it maps the terrain on which those contradictions play out with unusual clarity and rhetorical force. Their evolution from the dense philosophical diagnostics of the Tiqqun journal through the prophetic urgency of The Coming Insurrection to the strategic sobriety of To Our Friends and the destituent theory of Now tracks the arc of two decades of radical politics: from the anti-globalization movement through the Arab Spring and Occupy to the present impasse where, as they put it, all the reasons for revolution exist but the bodies remain in front of screens.
Their most durable contributions are likely threefold. First, the Cybernetic Hypothesis — the argument that governance now operates through feedback, information extraction, and systemic self-regulation rather than through spectacular mediation or sovereign command alone — has only grown more relevant as algorithmic governance, platform capitalism, and AI-driven social management have intensified. Second, the concept of destituent power — the strategy of emptying institutions of substance rather than seizing or replacing them — offers a genuinely novel contribution to revolutionary theory, even if its practical application remains unclear. Third, their insistence that revolution is fundamentally about “forms of life” — about how people actually live, eat, care for each other, and organize their daily existence — keeps alive a question that purely structural or institutional analyses of capitalism tend to suppress.
The weaknesses are equally clear: an allergy to quantitative reasoning that undermines their empirical claims, a Heideggerian residue that risks collapsing political critique into ontological nostalgia, resistance strategies that remain abstract when confronted with actually existing surveillance architectures, and a theory of the commune that has not yet demonstrated how it can scale beyond the local or survive sustained state repression (as the ZAD evictions showed). The Young-Girl text remains an unresolved provocation — brilliant in its diagnostic of consumer subjectivity, genuinely troubling in its relationship to the gendered bodies it claims to transcend.
What distinguishes the Invisible Committee from most contemporary radical theory is their refusal to separate thinking from living. The Tarnac commune, the ZAD, the farm and the grocery store — these were not illustrations of theory but the conditions under which theory was produced. Whether that unity of thought and practice constitutes a genuine rupture with cybernetic capitalism or merely another “form of life” comfortably absorbed within it remains the open question their entire project poses.
Related Articles
- Guy Debord — founder of the Situationist International, whose critique of spectacle profoundly influenced Tiqqun
- Situationist International and Cybernetics — detailed analysis of the relationship between SI critique and cybernetic control systems
- Anarchism — the broader political tradition from which IC emerged and with which they maintain complex relations
- Mutual Aid — the practice of reciprocal cooperation that IC’s communes enact
Sources
Primary Sources
- Tiqqun. Introduction à la guerre civile (1999)
- Tiqqun. Théorie du Bloom (1999)
- Tiqqun. Premiers matériaux pour une théorie de la Jeune-Fille (1999)
- Tiqqun. This Is Not a Program (2001)
- Tiqqun. The Cybernetic Hypothesis (2001/2020, Semiotext(e))
- The Invisible Committee. The Coming Insurrection (2007/2009, Semiotext(e))
- The Invisible Committee. To Our Friends (2014/2015, Semiotext(e))
- The Invisible Committee. Now (2017/2018, Semiotext(e))
Secondary Sources
- Medina, Eden. Cybernetic Revolutionaries: Technology and Politics in Allende’s Chile (MIT Press, 2011)
- Warren-Crow, Heather and Andrea Jonsson. Young-Girls in Echoland: Theorizing Tiqqun (University of Minnesota Press, 2021)
- Beswick, Spencer. “Living Communism” (Institute for Anarchist Studies)
- Galloway, Alexander. “The Cybernetic Hypothesis” (differences, 2014)
- Toscano, Alberto. “Logistics and Opposition” (Mute, 2015)
- Wolfe, Ross. “The Invisible Committee and the Insurrection of Theory” (Mediations, 2015)
- Wark, McKenzie. “No-Futurism” (Public Seminar, 2015)
- Govaerts, Lander. Review of The Cybernetic Hypothesis (Surveillance & Society, 2021)
- CrimethInc. “This Is Not a Program: The Tarnac 9 and the Coming Insurrection”
- Anarchist Federation. “Ungrateful Hyenas” critique
Further Reading
- Agamben, Giorgio. Homo Sacer: Sovereign Power and Bare Life (Stanford, 1998)
- Debord, Guy. The Society of the Spectacle (1967)
- Zuboff, Shoshana. The Age of Surveillance Capitalism (PublicAffairs, 2019)
- Wang, Jackie. Carceral Capitalism (Semiotext(e), 2018)